《双生幻想》是一款异次元卡牌福利放置手游。在科技与魔幻的交织下,塑造看似平静繁华的表世界,玩家们将化身为被意外卷入爆炸事件的宇宙探索者,召集五种族探员伙伴,拨开混沌迷局,踏上冒险之旅。
下面小编给大家带来《双生幻想》公益服手游大神攻略-兽族
【大神课堂】手把手教你培养探员——兽族篇
哈喽大家好,好久不见,我是小橘。今天要给大家带来的玩家攻略,主题是许多人都十分之关心的,“探员培养篇”。有关探员的培养的讨论,经常出现于论坛中;有关探员的思考和疑惑,更是萦绕在战力上到百亿下至数万的无数探长心间。
今天就让207服ID是腥手吖详细的为各位探长大人解惑吧!当这位探长大人投稿的时候小橘也被内容吓了一大跳因为篇幅过长,按照种族分为五篇。让我们一起来看看吧!最喜欢的老婆(貔貅)镇楼。大家好我叫腥手吖,是一名玩双生幻想已经有八个月肝狗本狗,前前后后玩了五个号。最高号战力5000w(代玩),今天就借此机会把自己的一些游戏理解分享给大家。欢迎大佬们发表不同见解。

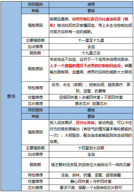
第一个上场的是虎男,推荐星数:二星半
作为前期强势的探员,在天竞赛1v1有不俗的表现,主要在于永生这个特性非常契合虎男被动,血量越高双防越高伤害也越高,可以一直保持较高的血线,给敌方造成较大压力,对付虎男建议携带禁疗特性。主要获取途径为探员商店占比20%,迷宫商店占比30%,以及高级招募心愿探员占比50%。

第二个上场的是貔貅:三星半
楼主的最爱三系,性价比完全不输任何神魔。强势的点在于机制。被动地免疫面对莎莉的大招,沙白的大招,干将的大招,加百列的一技能都是可以完美抵挡。免疫的同时还不会判定暴击,加百列的一技能不会重置cd,干将也无法连击一技能,这是一个非常夸张的效果。
技能的治疗量为百分比治疗看似下限低,但是配合公会技能以及各种乱七八糟的治疗受疗加成效果完全够用,摇一摇就能恢复大半管血。大招的吸取怒气更是具有战略意义,用过的都说好。获取途径主要依靠前期的点金活动以及高抽心愿,碎片开出的概率也不低。对抗貔貅建议叠连击与禁疗。

第三个上场的是腾蛇:二星
前两周最容易获取的探员,被动有不俗的吸血和物理免伤。在前两周星级高就是王道,所以腾蛇卡多会优先给他升星,是主要输出。建议培养到9-11星或者15-17星即可收手,这样将来可以作为粮食喂给其他探员升星,切记不要升到18星。

为了方便各位朋友能够清晰地了解每个探员,我做了一个表格方便大家比较直观的能够感受到那个探员是适合我们的。表上的推荐是个人在游戏中的体验与好友交流的结果,如果有哪些地方存在差异,可以在下方评论区一起交流哦!

PS:官方发布玩家攻略帖,会根据原文稿表述进行适当编辑后再发表哦!
咪噜游戏:是一款专注于BT类手游、0.1折手游以及0.05折手游的手游盒子,盒子内拥有各类bt、0.1折、0.05手游上千款。包括卡牌、仙侠、回合、西游、三国二次元等游戏类型;
0.1折手游:是一种比官服福利高,并且充值只需要官服的0.1折的游戏类型,充值648仅需6.48!